Sagem: FANs & FAQs
Вернуться
назад
Как прочитать PhoneID непосредственно
в телефоне. (эти данные иногда
требуются для ремонта и разлочки
аппаратов версий М и более поздних)
1) PhoneID в телефонах Sagem хранится
в чипе Dallas DS2401(19190A).
2) DS2401 это
очень мелкий чип с двумя выводами.
Его можно увидеть на
фотографии (хотя он может
располагаться и в другом месте).
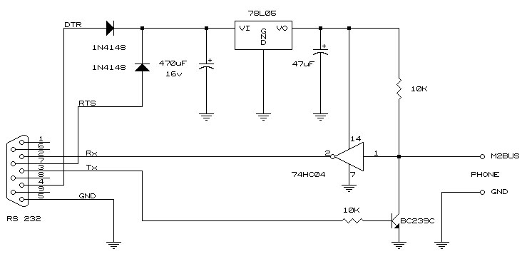
3) Для чтения этого чипа нужно собрать небольшую схему:

4) Нужно скачать программу iButton TMEX v3.20 по адресу:
ftp://ftp.dalsemi.com/pub/auto_id/licensed/tm320_32.exe (около 2.24 Mb)
5) Внимание! При установке программы нужно будет выбрать тип адаптера -
ставим DS9097E на COM-port x(адаптер должен быть соединен с портом компьютера).
6) Соединяем id-чип с выводами адаптера в соответствии с фотографией,
т.е. DATA->M2BUS , GND->GND в точках (soldering points). Чип не выпаиваем,
так как можно повредить его контакты.
7) Стартуем iButton Viewer и выбираем DS1990A из списка.
8) Включаем телефон, ждем около 1 минуты и читаем чип.
На экране появится что-то типа этого:

Вот и все.
Публикуется с любезного разрешения KreitZ ([email protected])
Вернуться назад
|